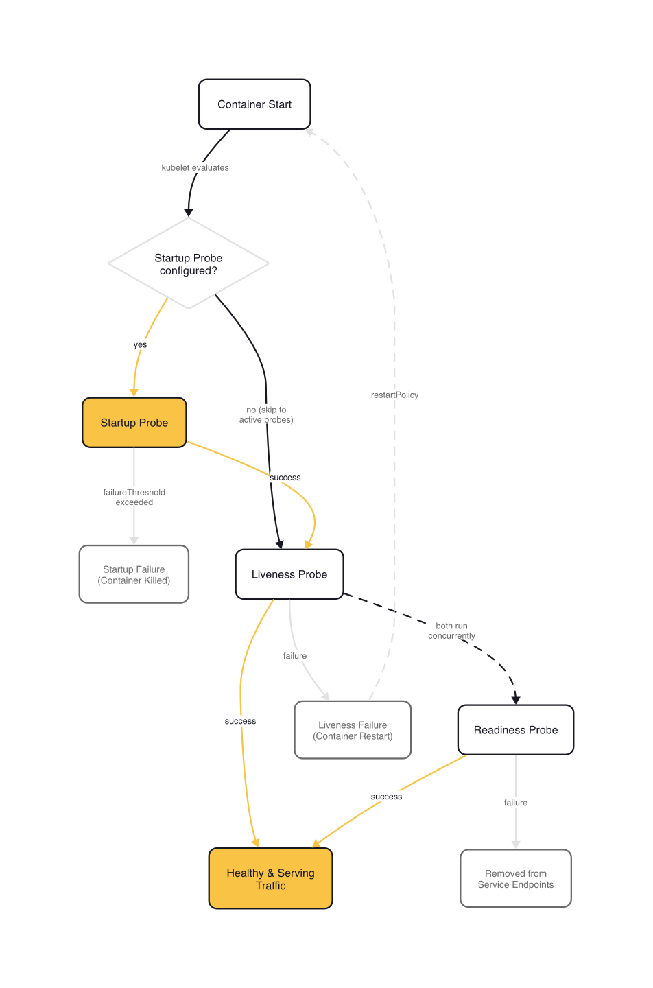
Liveness, Readiness, and Startup Probes

A container process can be running without being healthy. A deadlocked web server holds its socket open, passes TCP checks, and serves zero requests. An application that lost its database connection keeps returning 500s. The container status says Running, but the workload is broken. Probes are how the kubelet tells the difference: liveness restarts broken containers, readiness gates traffic, and startup protects slow starters. Getting them right keeps workloads self-healing. Getting them wrong causes cascading restarts that make outages worse.

Sign in to access this lesson
Create a free account or sign in to enroll in the CKA — Certified Kubernetes Administrator course and access all 63 lessons.
CKA — Certified Kubernetes Administrator
63 lessons